专栏 RSS订阅(公众号)
温馨提示:订阅专栏后它将会自动更新,无人订阅的专栏有可能不会更新。
专栏 二维码
TodayRss-海外RSS稳定源
他们也喜欢这个专栏
 • 
RSS订阅
今天看啥  ›  专栏  ›  力学生物学
东地科技专注生命科学研究,不断贡献生物医学及相关材料工程领域的创新技术。与广大客户一道,致力于使独特而富有创造性的概念成为现实。
免责声明:本专栏仅为信息导航参考,不代表原文立场或观点。 原专栏内容版权归原作者所有,如您为原作者并希望删除该专栏,请通过 【版权申诉通道】联系我们处理。
开通 RSS极速订阅 可分钟级获得文章
Advanced Science | 揭秘细胞“机械记忆”:整合素与 mDia2 协同调控染色质重...
力学生物学  ·  公众号  ·  ·  2 天前  · 
PNAS | 3D基因组的“力学滤镜”失效:揭示衰老如何改写核机械力信号转导
力学生物学  ·  公众号  ·  ·  3 天前  · 
膜细胞的“力学觉醒”:YAP 信号与透明质酸反馈逻辑重塑卵泡发育范式
力学生物学  ·  公众号  ·  ·  5 天前  · 
Advanced Materials | 贴附式微针纳米片:通过时间调控实现牙周再生中的抗菌、免疫...
力学生物学  ·  公众号  ·  ·  6 天前  · 
Nature Materials | 揭秘上皮组织“液化”机制:IRSp53-Afadin 轴如何...
力学生物学  ·  公众号  ·  ·  1 周前  · 
Advanced Science | 揭秘纤维化“导航仪”:排列有序的纤维连接蛋白如何通过α5β1...
力学生物学  ·  公众号  ·  ·  1 周前  · 
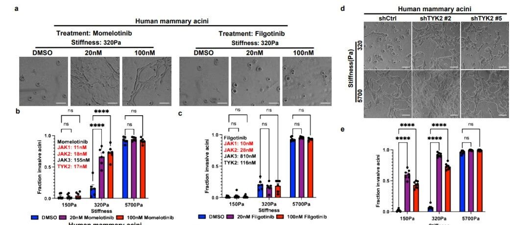
Nature Comm | 细胞外基质刚性通过TYK2介导的机械转导调控乳腺癌转移
力学生物学  ·  公众号  ·  ·  1 周前  · 
Science Immunol. | 巨噬细胞竟是肿瘤微环境的“建筑师”:揭秘调控胶原拓扑结构以封...
力学生物学  ·  公众号  ·  ·  1 周前  · 
Advanced Science | 揭秘机械力信号转导的时间层级:核下粘附坍塌触发YAP/TAZ的...
力学生物学  ·  公众号  ·  ·  2 周前  · 
Nature Comm | 北航团队揭示骨形成关键增强子enh11,通过Stat3-Etv4轴调控成...
力学生物学  ·  公众号  ·  ·  2 周前  · 
告别“静态”培养:如何为你的细胞还原最真实的体外动态受力环境?
力学生物学  ·  公众号  ·  ·  2 周前  · 
Nature Comm | 突破“整合素依赖”:基于核酸适配体的可编程 DNA 力学感受器,解锁细胞...
力学生物学  ·  公众号  ·  ·  2 周前  · 
Science Advances | 走向火星的重力“红线”:0.67g 才是维持肌肉功能的核心阈值
力学生物学  ·  公众号  ·  ·  2 周前  · 
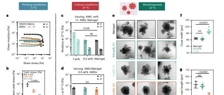
Nature Materials | 应力松弛介导的“MAGIC”基质:通过动态边界开启复杂类器官的...
力学生物学  ·  公众号  ·  ·  2 周前  · 
瞬时细胞骨架各向异性编码短期机械记忆
力学生物学  ·  公众号  ·  ·  3 周前  · 
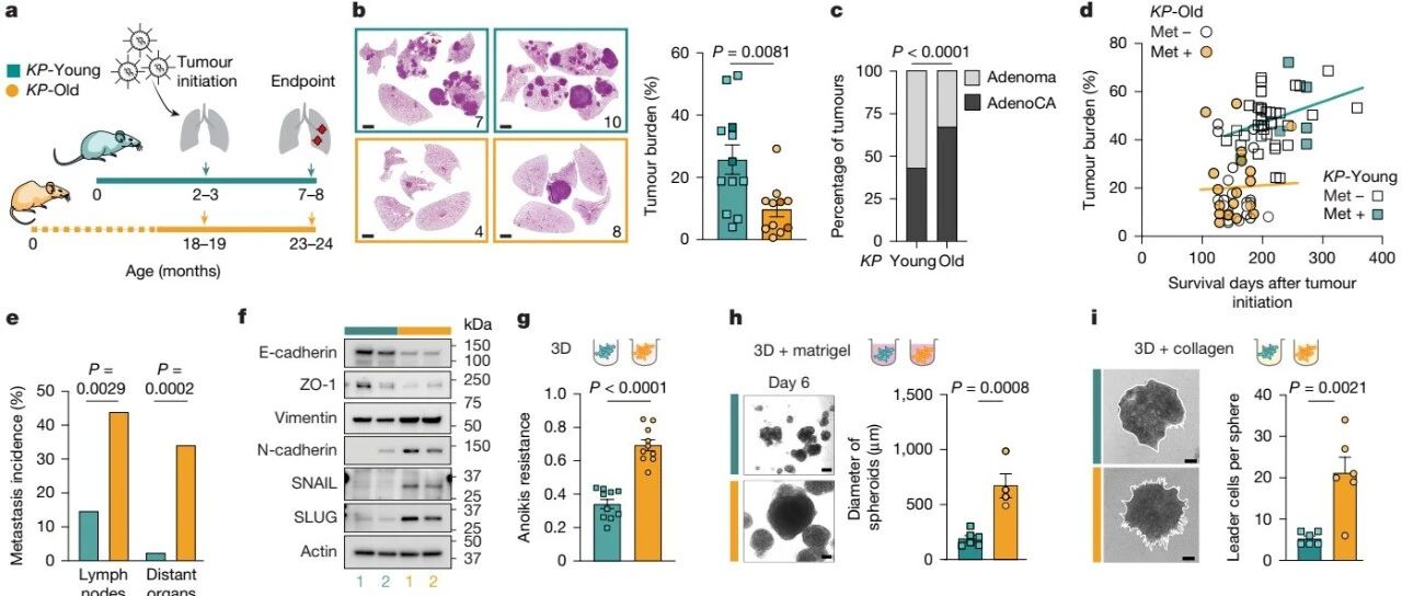
Nature 重磅 | 衰老促进肺癌转移:ISR-ATF4 轴诱导的表观遗传与代谢重塑
力学生物学  ·  公众号  ·  ·  3 周前  · 
协同神经血管再生:iPSC来源无细胞基质为糖尿病创面修复提供新方案
力学生物学  ·  公众号  ·  ·  3 周前  ·